中国政府网 自治区政府网 伊犁州政府网 欢迎访问新疆巩留县人民政府网站!   今天是: 无障碍|
 
 首页  |  走进巩留  |  新闻中心  |  政府信息公开  |  政务服务  |  政民互动  |  专题专栏 
当前位置: 首页>>政府信息公开>>重点信息公开>>双随机一公开 >>正文
  双随机一公开
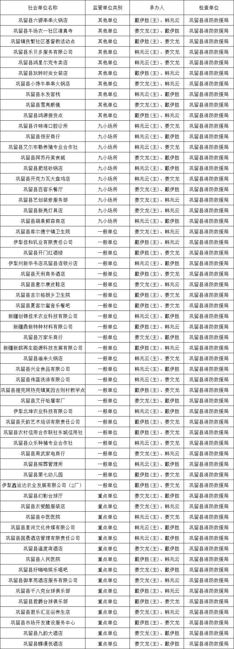
巩留县消防救援局2026年4月双随机、一公开监督检查计划
2026-04-03 14:54   消防救援局



关闭窗口
 

开办单位:巩留县人民政府  主办单位:巩留县人民政府办公室 网站地图

承办:巩留县人民政府电子政务办公室  地址:巩留县人民政府行政楼三楼

联系电话:0999-8682004 邮编:835400 网站标识:6540240001 技术支持:

新ICP备19001402号-1 新公安网备65402402654101