中国政府网 自治区政府网 伊犁州政府网 欢迎访问新疆巩留县人民政府网站!   今天是: 无障碍|
 
 首页  |  走进巩留  |  新闻中心  |  政府信息公开  |  政务服务  |  政民互动  |  专题专栏 
当前位置: 首页>>政府信息公开>>重点信息公开>>养老服务 >>正文
  养老服务
好消息:政府向中度以上失能老年人发放养老服务消费补贴啦!
2026-01-12 10:21   融媒体中心

根据《民政部财政部关于实施向中度以上失能老年人发放养老服务消费补贴项目的通知》(民发〔2025〕37号)文件精神,具体要求如下:

一、补贴对象

具有巩留居住,年满60周岁,经统一评估为中度、重度、完全失能等级的老年人(以下简称中度以上失能老年人)为补贴对象。

正在享受特困人员供养救助待遇、经济困难失能老年人集中照护服务补助、居家和社区基本养老服务提升行动项目服务的老年人不纳入本次补贴对象范围。

二、补贴项目

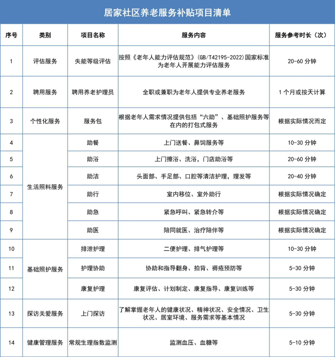
补贴项目包括居家、社区、机构养老服务。

居家、社区养老服务主要包括助餐、助浴、助洁、助行、助急、助医服务,以及康复护理、日间托养等服务。

机构养老服务包括长期服务(入住机构时间在30天以上)和短期服务(即“喘息服务”,入住机构时间在30天以内)等。

三、补贴标准

电子消费券可以对补贴项目范围内的养老服务消费金额予以抵扣。

在人均每月最高抵扣额度范围内,抵扣比例一般为养老服务消费金额的30%—60%,具体抵扣比例和额度将在电子消费券中载明。

四、补贴形式&实施期限

补贴资金通过“民政通”(含小程序、APP)以电子消费券形式按自然月向中度以上失能老年人发放。

实施期限:2026年1-12月

五、补贴申请流程

个人申请

中度以上失能老年人或其代办人(含老年人配偶、子女、其他亲属,以及村、社区工作人员,养老服务机构工作人员等)按照自愿原则,通过“民政通”线上注册个人账号,并提交领取养老服务消费补贴的申请。

县级民政部门应当通过多种方式为不便通过线上方式申请的老年人提供线下协助申请服务。

能力评估(依据标准)

依据《老年人能力评估规范》(GB/T42195—2022)对老年人进行能力评估。委托第三方评估机构开展老年人能力评估,老人评估为中度以上失能的,评估费用可通过能力评估电子消费券全部抵扣,按流程结算;评估为轻度失能或能力完好的,费用老人自付。

▲该项目实施前12个月内已经被评估为中度以上失能老年人可不再重新评估。

电子消费券发放

对经审核符合补贴条件的老年人,通过“民政通”在5个工作日内向其个人账户发放首月电子消费券。后续每个自然月的第一天,向老年人个人账户发放当月电子消费券。

▲电子消费券有效期为1个月,当月获得,当月使用,次月失效。

电子消费券核销

中度以上失能老年人进行养老服务消费时,可通过电子消费券按比例抵扣相应金额。

老年人接受机构养老服务的,养老机构应将入住协议、服务情况、消费金额、电子消费券核销凭证等材料及时上传至“民政通”。

老年人接受居家、社区养老服务的,社区养老服务机构应将服务项目、服务情况、消费金额、收费单据、电子消费券核销凭证等材料及时上传至“民政通”。

资金结算

民政部门审核上月核销情况,提交财政部门复审,之后向机构结算费用。

补贴05.png

关闭窗口
 

开办单位:巩留县人民政府  主办单位:巩留县人民政府办公室 网站地图

承办:巩留县人民政府电子政务办公室  地址:巩留县人民政府行政楼三楼

联系电话:0999-8682004 邮编:835400 网站标识:6540240001 技术支持:

新ICP备19001402号-1 新公安网备65402402654101